财政税务学院2026年全日制本科生转专业工作方案(公示)
根据《首都经济贸易大学全日制本科生转专业管理办法(2023 年修订)》(首经贸政发〔2023〕29号,以下简称《办法》)及《教务处关于制定2026年转专业工作方案的通知》等文件要求,结合财政税务学院实际情况,制定本工作方案。
一、工作机构
财政税务学院成立院级本科生转专业工作小组,负责协调和组织本学院转专业的具体工作。
二、选拔原则
严格按照公开、公平、公正原则和《办法》的要求,组织本次转专业选拔工作。
三、工作程序及遴选办法
(一)学院制定工作方案并公示。学院转专业工作小组制定《财政税务学院2026年全日制本科生转专业工作方案》,并报送教务处审核;教务处审核通过后,学院根据学校时间安排,在学院网站公示转专业工作方案。
(二)学生申请。申请转专业学生在规定时间内,将《首都经济贸易大学本科生转专业申请表》《首都经济贸易大学本科生转专业审批表》等材料提交所在学院。
(三)学院审查与推荐。学院转专业工作小组根据《办法》要求,对本学院申请转专业学生进行综合审查,提出推荐意见,并将拟转出学生名单在学院网站公示3个工作日,公示期满后,报教务处审核;学生根据附件中所列提交材料要求,将申请及证明材料交至我学院。
(四)学院考核与审核。学院成立相关专业的专家组(不少于5人),对拟转入学生进行线下面试考核,面试过程全程录音录像,对申请学生的表现和得分,形成书面记录并存档备查,面试不合格者不予推荐;学院转专业工作小组对申请转入学生的材料进行审核,根据考核情况进行遴选,确定拟接收学生名单并公示,公示期为3个工作日;公示无异议,学院将拟接收转专业学生名单及转专业申请表、审批表等报送教务处。
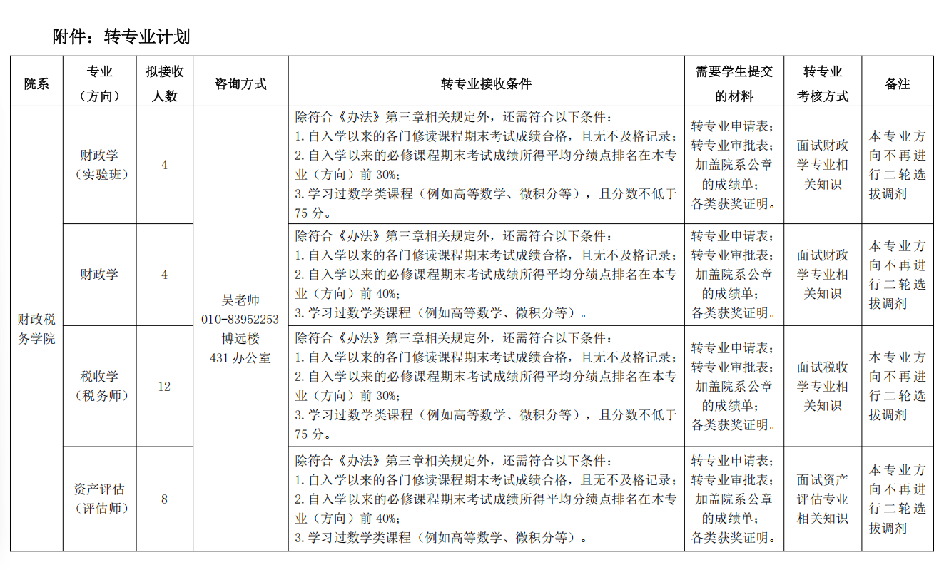
四、转专业计划
转专业计划包括拟接收专业及学生数量、接收条件、提交材料、考核方式、咨询方式等内容,详见附件。
五、突发情况应急预案
如学生遇到不可抗力的突发情况,不能如期参加面试的,在教务处规定的时间范围内,征得转专业学生的同意,可考虑为该学生再安排一次面试。
六、本方案中的未尽事宜由财政税务学院转专业工作小组研究确定。


